河北标证信息科技有限公司
官方微信
登录
|
企业注册
河北省中小企业产业服务示范平台
15613295002
网站首页
专利转化
高校科技成果展示
技术需求征集
专利
专利办事指南
中国专利电子申请网
PCT电子申请网
专利事务服务系统
专利检索
专利审查信息查询
复审、无效审查信息查询
电子收据电子票据交付服务系统
与专利申请相关通用类表格下载
专利转让
商标
办事指南
商标网上申请
商标网上查询
商标注册审查决定文书
商标异议决定文书
商标评审裁定/决定文书
注册证明公示系统
商标公告
商标数据开放
常见问题解答
版权
办事指南
作品登记指南
软件登记系统
作品登记系统
登记公告
地理标志
地理标志产品保护申请电子受理平台
作为集体商标、证明商标注册的地理标志网上申请
地理标志产品检索
专用标志实用企业检索
以集体商标、证明商标注册的地理标志检索
地理标志专用标志下载
集成电路布图设计
被驳回的集成电路布图设计申请复审办事指南
集成电路布图设计登记审批办事指南
集成电路布图设计专有权的撤销的审查办事指南
集成电路布图设计登记审批在线办理
报告查询
国家信用信息公示系统
国家信用信息公示系统
信用中国
信用中国
信用河北
信用中国(河北保定)
信用中国(河北保定高新区)
天眼查
天眼查
企查查
企查查
启信宝
启信宝
爱企查
爱企查
保定市零碳协会
活动培训
科技交流
科技工信项目申报
科技
产业联盟
创新券
高新技术企业
技术创新中心
揭榜挂帅
科技领军团队
科技型中小企业
研发费用
工信
工业购买服务
工业企业研发机构
工业设计中心
绿色制造
企业上云
千项技改
制造业单项冠军
专精特新
发改+市监
工程技术研究中心
节能降碳
企业技术中心
融资平台
现代服务业
知识产权服务网点
专利导航
专利质押
让服务
变得更贴心
网站首页
专利转化
高校科技成果展示
技术需求征集
报告查询
保定市零碳协会
科技工信项目申报
保定市零碳协会
以“双碳”工作为总牵引,全面加强资源节约和环境保护,加快推动形成绿色低碳的生产生活方式,促进经济社会发展全面绿色转型,建设人与自然和谐共生的现代化。
活动培训
科技交流
您的位置:
首页
> 保定市零碳协会 > 双碳资讯
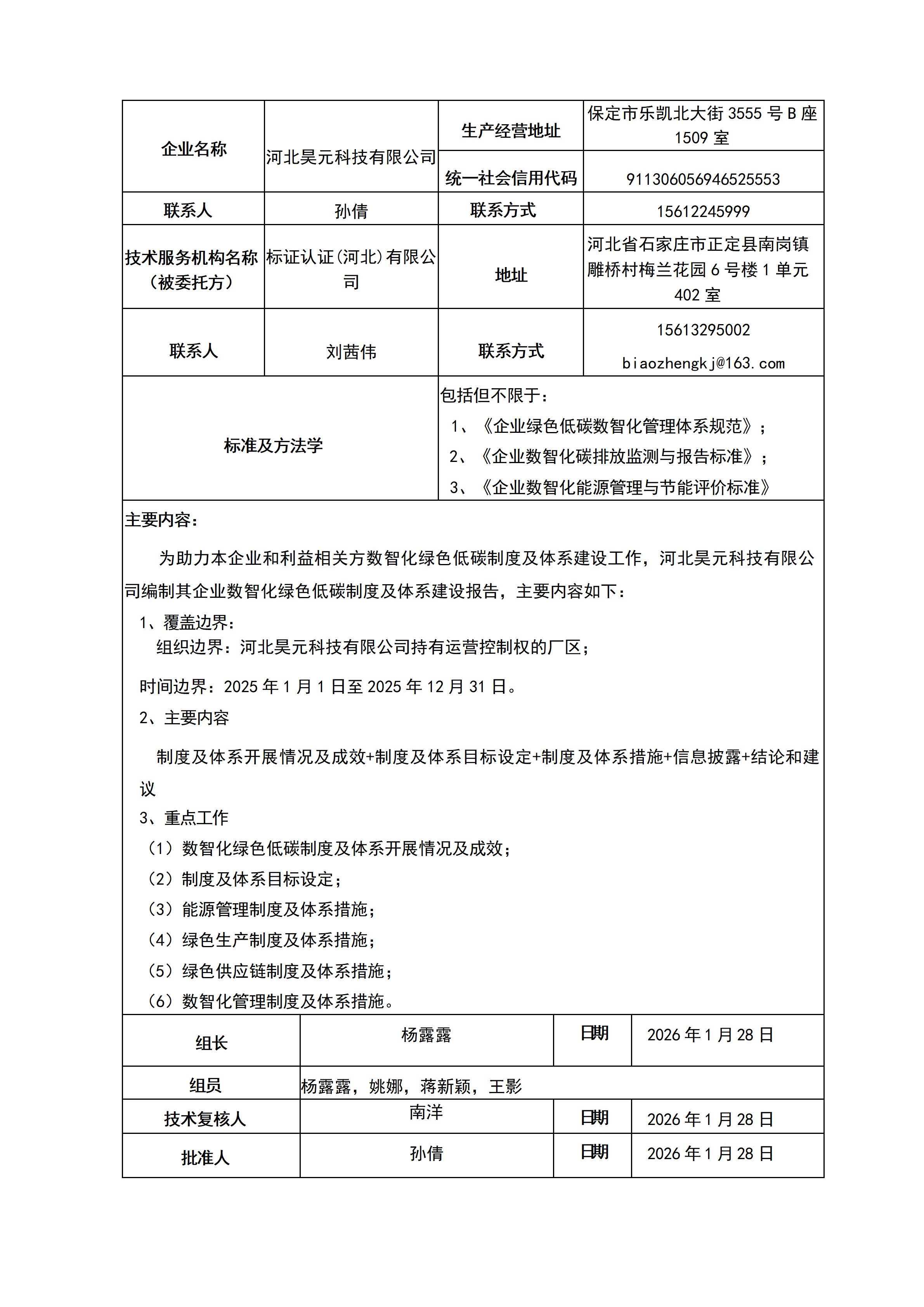
河北昊元科技有限公司制度及体系建设报告
添加时间:2026-01-28 20:21:21 浏览次数:253
综合性双碳服务商
立即咨询
109465
个专利科技成果
34226
个院校专利